Бипер с формированием различных букв К, R, С (Roger Beep).
Юрий Юкин RK4FX

Техническое описание и детали
Предназначение бипера в данном материале изложено не будет, так как все это подробно было описано в предыдущих аналогичных материалах на сайте радиолюбителей Республики Мордовии.
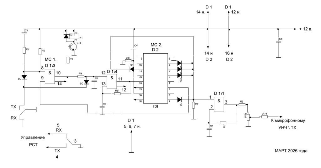
Формирователь буквенного конца передачи радиостанции собран на микросхеме К 561 ЛЕ8 и К 561 ТЛ 1.
Принцип работы данного бипера следующий : При положении переключателя в режим RX тангенты входы микросхемы 8 и 9 МС DD 1\3 подается напряжение логической «1», при этом на выходе этого элемента устанавливается напряжение логического «0».
В этом случае транзистор VT 1 закрыт и ток через обмотку реле К 1 не протекает.
Контакты реле 3 и 5 замкнуты и трансивер работает в режиме приема.
При этом через резистор R 4 на вход 12 н. DD 1\4 подается напряжение логического «0» при этом генератор тактовых импульсов блокируется .
При переходе в роде работы в режим ТХ на вход 8 н DD 1\3 подается напряжение логического «0» и на выходе этого элемента устанавливается напряжение логической «1».
При этом транзистор VT 1 открывается включается реле и замыкаются контакты 3 и 4 , это приводит к переключении трансивера в режим передачи. Напряжение логического «0» через диод VD 3 поступает на вход 12 н элемента DD 1\4 и при этом продолжает блокировать генератор тактовых импульсов.
После отпускания переключателя тангенты, напряжение на 8н элемента DD 1\3 повышается постепенно за счет разряда конденсатора с 2 через резистор R 1.
В этом случае VT 1 открыт контакты реле 3 и 4 замкнуты и трансивер продолжает работать в режиме передача.
Напряжение логической «1» через резистор R 4 подается на вход 12н элемента DD 1\4 и генератор начинает вырабатывать тактовые импульсы .
Эти импульсы поступают на вход счетчика-распределителя 3 н МС DD 2 Первый тактовый импульс приводит к установлению на входе 3н счетчика распределителя напряжения логического «0», которое поступает на вход 9 н элемента DD 1\3.
Этот сигнал обеспечивает работу трансивера в режиме передачи до окончания формирования буквы «R» .
Последующие импульсы тактового генератора приводят к последовательному появлению напряжения логической «1» на выходах счетчика – распределителя.
С помощью диодов VD 4 – VD 10 происходит формирование точек, тире и пауз соответствующих телеграфному коду в данном случае «R» .
Для формирования буквы К диоды следует включить следующим образом 11, 6, 9, 1, 7, 4, 2, 3.
На элементе DD 1\1 собран генератор звуковой частоты .
Через делитель на резисторах R 9 – R 11 этот сигнал поступает на микрофонный вход трансивера.
Цепь R 6 C4 обеспечивает начальную установку счетчика распределителя при включении питания.
Конденсаторы С 2, С6 обеспечивают подавление импульсных помех. Настройка сводится к подбору конденсатора С5 и резистора R 8 для установки необходимого тона звукового сигнала.
Подбором С 3 и R 5 устанавливается длительность звучания сигнала.
Если бипер выдает более одной буквы R или К в этом случае следует уменьшить величину резистора R 3.
В данном варианте бипера возможен достаточно любой набор букв , что зависит от вашего желания , либо необходимости.
Д Е Т А Л И
МИКРОСХЕМЫ
МС 1 К 561 ТЛ 1. (К564ТЛ1, CD 4093 A ) МС 2. К 561 ИЕ 8. ( C D 4017)
ТРАНЗИСТОРЫ
VT 1. КТ 315 Б. В.
ДИОДЫ
VD 1 – VD 10. КД 522.
КОНДЕНСАТОРЫ
С 1. 1 мкф. Не полярный.
С 2. 0,015 мкф.
С 3. 1.0 мкф. Не полярный.
С 4. 0,033 мкф.
С 5. 0,01 мкф.
С 6. 0,1 мкф.
РЕЗИСТОРЫ
R 1. 33 ома.
R 2. 100 к.
R 3. 22 к.
R 4. 18 к.
R 5. 220 к.
R 6. 100 к.
R 7. 39 к.
R 8. 82 к.
R 9. 10 к.
R 10.10 к.
РЕЛЕ
РЭС – 60. G 5 SB 14 , .Либо любое другое реле расщитанное на напряжение в 12 вольт.
P. S .
Печатная плата данного устройства не приводится , так как размещение деталий на печатной плате необходимо формировать из наличия свободного пространства в самой гарнитуре либо в трансивере.
Возможно использование и «нулевых» ( макетных ) тестовых печатных плат свободно имеющихся в наличии различных размеров на Российских маркетплейсах OZON и других .
Возможно так же заказать необходимую вам печатную плату и в Китае.
В них вам останется лишь только разместить детали и пропаять элементы с соответствующими соединениями .
В данном схематическом исполнении подключения «ключей» диодов в микросхеме К561ИЕ8 по окончании передачи регламентируется буквой «R» .
март 2026 года .
